赌场老虎机攻略
公共管理硕士
法律硕士
社会工作硕士
辅修学位
搜索
赌场老虎机攻略
赌场老虎机攻略概况
赌场老虎机攻略简介
赌场老虎机攻略 领导
机构设置
办公指南
师资队伍
专任教师
民族学博士生导师
民族学硕士生导师
哲学硕士生导师
法学/法律硕士生导师
公共管理硕士生导师
社会工作硕士生导师
人才培养
本科生培养
研究生培养
辅修二学位
学科研究
科研动态
科研成果
党建思政
党史学习教育
党校建设
支部设置
支部风采
工会工作
学科建设
学生工作
学工动态
团学组织
规章制度
招生就业
学生风采
研究生事务
研究生事务
当前位置:
赌场老虎机攻略
>
研究生事务
> 正文
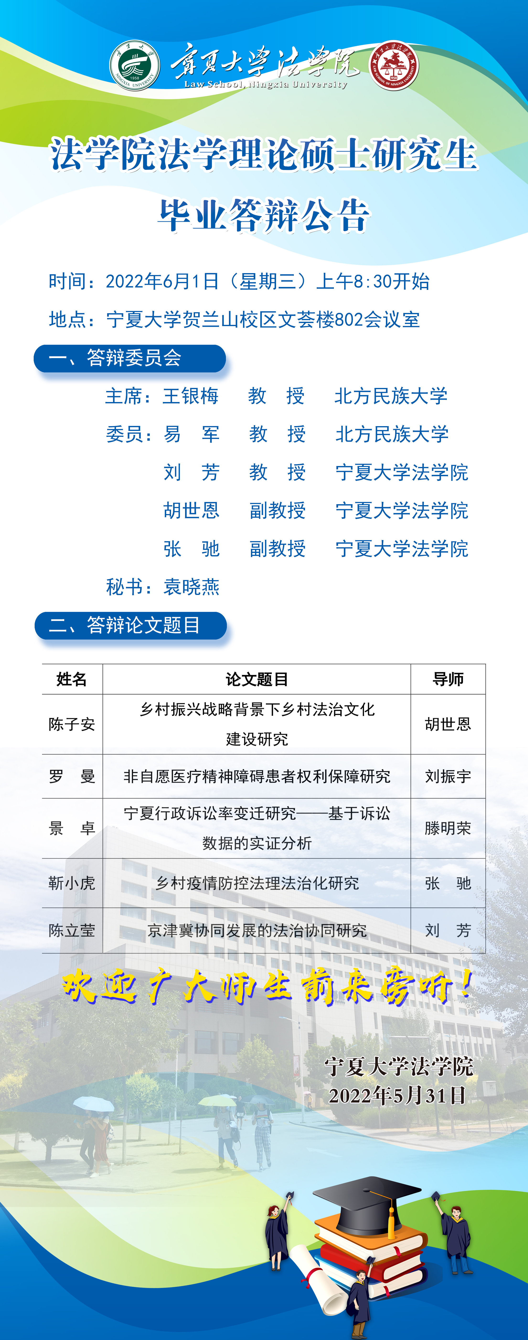
赌场老虎机攻略 法学理论硕士研究生毕业答辩公告
发布日期:2022-05-31
点击数:
上一条:赌场老虎机攻略 法律硕士(JM)毕业答辩公告一
下一条:赌场老虎机攻略 诉讼法学硕士研究生毕业答辩公告
相关链接:
赌场老虎机攻略
赌场老虎机攻略 教育与社会学部
赌场老虎机攻略 勤学书院
赌场老虎机攻略 对外合作交流处
赌场老虎机攻略 人力资源部
赌场老虎机攻略 本科生院
赌场老虎机攻略 教学运行保障部
赌场老虎机攻略 科学技术研究院
赌场老虎机攻略 党委学生工作部(学生处)
赌场老虎机攻略 研究生院
赌场老虎机攻略 计划财务处
赌场老虎机攻略 资产与实验室管理处
赌场老虎机攻略 图书馆
地址:赌场老虎机攻略 文荟楼(银川市西夏区贺兰山路489号) 邮政编码:750021
电话:0951-5093125
©赌场老虎机攻略 - 2026必胜技巧解析 - 如何提高爆机率 版权所有